欢迎光临嘉科网络,我们是一家专注中小型企业网站建设、营销型网站建设、响应式网站建设公司!

咨询热线:0796-66889888
嘉科网络
城市分站
建站资讯News
嘉科网络
  • 1011
    2025
    网站建设公司解析:如何提升网站用户体验(UX)? 网站建设公司解析:如何提升网站用户体验(UX)?
    分类:建站教程 | 作者:嘉科网络 | 点击:747
    网站建设公司专业角度解析的、如何提升网站用户体验(UX)的详细指南。对于一家专业的网站建设公司而言,提升UX绝非仅仅是让网站“好看”,而是一个贯穿策略、设计、技...[详情]
  • 1011
    2025
    网站导航设计指南:如何优化用户体验提升流量 网站导航设计指南:如何优化用户体验提升流量
    分类:建站教程 | 作者:嘉科网络 | 点击:969
    网站导航是网站的骨架,它直接决定了用户能否顺畅地找到所需信息,进而深刻影响用户体验和网站流量。一个设计精良的导航系统不仅能降低跳出率,还能显著提升页面浏览量、转...[详情]
  • 0911
    2025
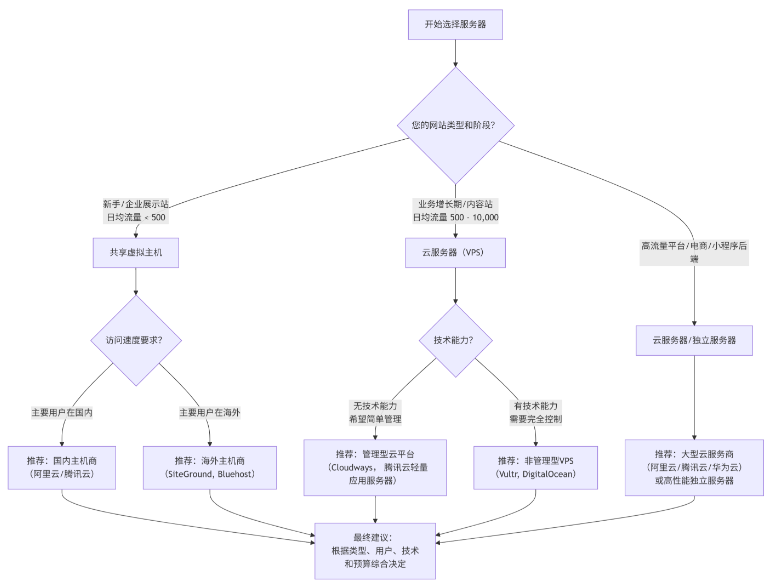
    网站建设如何选择合适的服务器,购买服务器最低成本是多少? 网站建设如何选择合适的服务器,购买服务器最低成本是多少?
    分类:建站教程 | 作者:嘉科网络 | 点击:873
    这是一个非常核心且重要的问题,直接关系到网站的成本、性能和未来发展。选择合适的服务器是网站建设的基石。嘉科网络小编将从 “如何选择”和 “最低成本”两个方面,为...[详情]
  • 0911
    2025
    小微企业建站需要多少钱,如何打造一个高大上的网站? 小微企业建站需要多少钱,如何打造一个高大上的网站?
    分类:建站教程 | 作者:嘉科网络 | 点击:866
    这恰恰是很多小微企业主最关心也最困惑的一点:既担心预算失控,又希望网站能提升品牌形象。嘉科网络小编将为您彻底拆解这个问题,提供一份清晰透明的价格清单和一套可执行...[详情]
  • 0811
    2025
    网站建设中的文案策划技巧 网站建设中的文案策划技巧
    分类:建站教程 | 作者:嘉科网络 | 点击:840
    在网站建设过程中,许多企业往往注重页面设计和功能开发,却忽视了一个至关重要的环节——文案策划。其实,文案不仅仅是为了让页面看起来有内容,它还是影响用户行动和网站...[详情]
  • 0811
    2025
    网站建设如何规划栏目结构? 网站建设如何规划栏目结构?
    分类:建站教程 | 作者:嘉科网络 | 点击:967
    在这个数字化时代,企业的网站不仅仅是一个展示窗口,更是品牌形象的名片。如何打造一个清晰、合理的栏目结构,不仅直接影响用户体验,更能提高网站在搜索引擎中的排名,最...[详情]
  • 0811
    2025
    2026年网站建设入门指南与实战技巧 2026年网站建设入门指南与实战技巧
    分类:建站教程 | 作者:嘉科网络 | 点击:941
    2026年已经近在眼前,当你考虑网站建设时,你是否已经做好迎接未来技术发展的准备了呢?无论你是网站新手,还是资深开发者,嘉科网络小编将带你快速入门,并掌握实战技...[详情]
  • 0711
    2025
    自己搭建服务器需要多少钱?从零开始的详细成本揭秘 自己搭建服务器需要多少钱?从零开始的详细成本揭秘
    分类:建站教程 | 作者:嘉科网络 | 点击:869
    在如今数字化时代,无论是为了运行个人网站、开发项目,还是搭建独立的存储空间,自己搭建服务器已经成为许多人关注的热门选择。然而,搭建服务器究竟需要多少钱?这其中涉...[详情]
  • 0611
    2025
    外贸网站建设方案 外贸网站建设方案
    分类:建站教程 | 作者:嘉科网络 | 点击:771
    建立一个成功的外贸网站到底有多难?也许你尝试过多个路径,但都在寻找一个真正高效的平台建设方案。如果你想知道如何打造一个吸引海外客户的外贸网站,嘉科网络这篇文章将...[详情]
  • 0611
    2025
    网站建设如何兼顾PC端与移动端体验? 网站建设如何兼顾PC端与移动端体验?
    分类:建站教程 | 作者:嘉科网络 | 点击:898
    在当今快速发展的互联网时代,网站已经成为企业展示形象、吸引用户的关键工具。但一个让人头疼的问题是:如何在兼顾PC端和移动端用户体验的同时,打造一个高效的网站?接...[详情]
我要咨询做网站
成功案例
建站流程
  • 网站需
    求分析
  • 网站策
    划方案
  • 页面风
    格设计
  • 程序设
    计研发
  • 资料录
    入优化
  • 确认交
    付使用
  • 后续跟
    踪服务
  • 0796-66889888
    19907060621
Hi,Are you ready?
准备好开始了吗?
那就与我们取得联系吧

咨询送礼现在提交,将获得嘉科网络策划专家免费为您制作
价值5880元《全网营销方案+优化视频教程》一份!
下单送礼感恩七周年,新老用户下单即送创业型空间+域名等大礼
24小时免费咨询热线0796-66889888
合作意向表
您需要的服务
您最关注的地方
预算

直接咨询